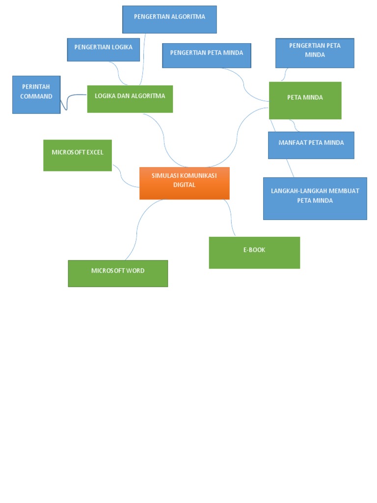
Cara Membuat Peta Minda Menggunakan Microsoft Word
Contoh Peta Minda Tentang Microsoft Word Beinyu Com

How To Create A Mind Map On Microsoft Word

Cara Membuat Peta Konsep Di Word Mind Mapping Lengkap


Cara Membuat Peta Konsep Di Word Mind Mapping Lengkap

Tutorial Membuat Peta Minda Microsoft Word Let We Shine
![]()
Contoh Peta Minda Tentang Microsoft Word Beinyu Com
Yuk Mengenal Apa Itu Peta Konsep

Cara Membuat Peta Konsep Di Word Dengan Mudah Jalantikus

Cara Membuat Mind Map Peta Konsep Di Microsoft Word Belajar Microsoft

Tutorial Membuat Peta Minda Microsoft Word Let We Shine

Cara Membuat Peta Minda Menggunakan Komputer
0 Response to "Cara Membuat Peta Minda Menggunakan Microsoft Word"
Post a Comment